Surge Protector
I purchase ARLEC Premium Surge Protectors from Bunnings in Dec 2025 for $18.67 each (I got an additional 5% trade discount.). I tore apart a unit to see what it was made of. I was impressed with the construction and purchase a total of 6 units, including the tear down unit which I do not intent to bring back into service, plus a spare. This allows a unit to be installed in each bedroom and study, which also aligns with the household general outlet power circuits. This is to protect the main expensive electronics from surge failure.
My power meter indicated that the unit power consumption was 0.29W and 0.52VA, giving a power factor of about 0.6. The meter accuracy at these lower power ranges is low, however the reading of 0.29W aligns with the power of the 2 operating green LEDs, with the bulk of the power loss across R1 the 100kOhm resistor feeding the LEDs.
Circuit Diagram and BoM
I created the following circuit schematic diagram and BoM (Bill of Materials)
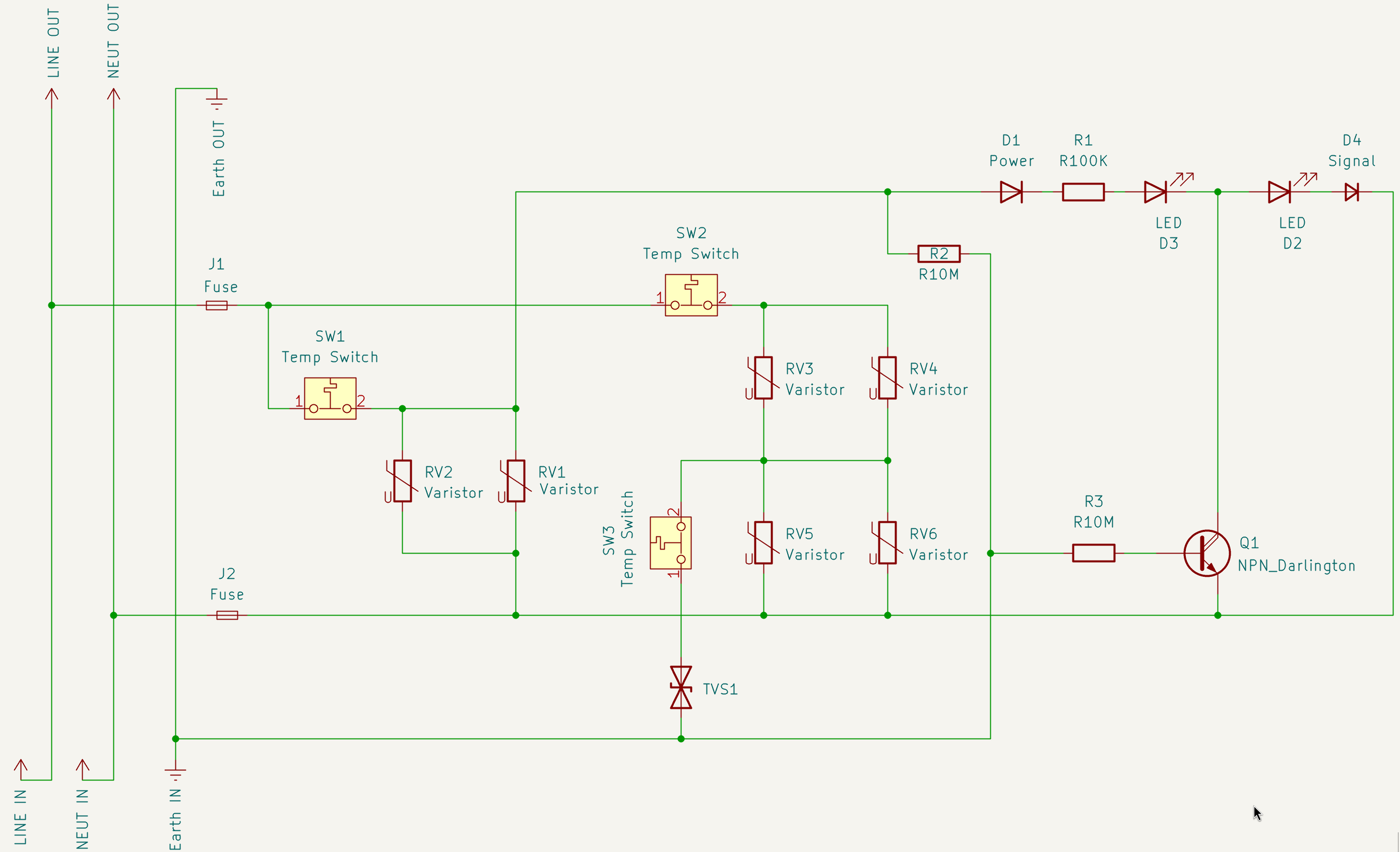
Circuit Diagram
(Used KiCAD)
The thermal fuses were installed between their varistors, as can be seen in the photos, but is not clear in the schematic. Power for the status LEDs is taken downstream the main thermal switch for the active to neutral varsistors (RV1 and RV2). If there is power here the Surge protected LED will light. If the base of the Ground LED transistor Q1 is connected to a suitable earth connection the transistor will not be activated allowing the Ground LED to light. RV3 to RV6 combined with TVS1 provide addtional surge capacity and help protect against excessive ground fault conditions.
Bill of Materials
| Item | Qty | Reference | Comment |
|---|---|---|---|
| D1 | 1 | Diode | Small Power or Signal Type |
| D2, D3 | 2 | LED | Green 5mm rectangle |
| D4 | 1 | Diode | Small Signal Type, Glass |
| J1, J2 | 2 | Fuse Small | L5CT T5AH 250V, Pig Tailed |
| Q1 | 1 | Darlinigton NPN | MPS A13 313 |
| R1 | 1 | R100k | 1/2W |
| R2, R3 | 2 | R10M | 1/4W |
| RV1, RV2, RV3, RV4, RV5, RV6 | 6 | Varistor | VDR 14D471K |
| SW1, SW2, SW3 | 3 | Temperature Switch SPST NC | SET Y2 5A 250V 115deg.C |
| TVS1 | 1 | GDT | Surging 600 |
Following comments on parts naming:
- J1, J2 are called up as Jumpers on the circuit boards, however the install components look like 5A slow action fuses.
- SW1, SW2, SW3 are called up as F1, F2 and F3 respectively on the circuit board.
- The circuit board call up TSV1 as TSV (Transient Voltage Suppression Diode), however the installed device looks like a GDT (Gas Discharge Tube), on part text
SURGING 600.
Photos
Photos showing unit front and back, as supplied
Photos showing the case split and internals. It is interesting to see the neutral wire copper to brass pin weld has failed. I did not test the unit before splitting and am confident that this connection was not stressed when split. Note the heat shrink enshrouding the varsistors and thermal fuses, I speculate the following related purposes: first to enclose the failure flame / and explosion of a varsistor and second to enclose the heat released from a failing varsistor(s) allowing faster action of the thermal fuse.
Photos of the thermal fuses:
Photos of the MOV and Transistor:
The product packaging specification photo.
Documentation
- TVS/GDT c2908086.pdf I am not sure if the this is the correct model/manufacturer, the part number
SXH81-600Xand dimensions 8mm diameter x 6mm long body as measured. - The varsistor mov14d.pdf The manual part number aligns with the part
MOV-14D471K. Interestingly the varsistor is rated at 125J each. Not sure how the 1800J nameplate capacity is derived, presumably a combination of the varsistors and GDT in a certain operating mode. - The surge protect aligns well with the design consideration given in Application of Gas Discharge Tubes in Power Circuits, see figure 9.













